FlowChart Veins into VenaCava

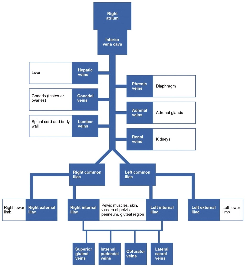
FlowChart Veins into VenaCava: This flowchart maps venous drainage from body regions into the superior and inferior vena cavae, the major veins returning blood to the right atrium. FlowChart Veins into VenaCava Diagram - Chart - diagrams and charts with labels. This diagram depicts FlowChart Veins into VenaCava and explains the details of FlowChart Veins into VenaCava.

FlowChart Veins into VenaCava

FlowChart Veins into VenaCava


Tags: , , , ,