Category Archives: Anatomy
Components of the Digestive System
Capillary Exchange
Digestion of Proteins
Embroyonic Disc Amniotic Cavity Yolk Sac
Three Phases Gastric Secretion
Segmentation
Neurulation
Thoracic Upper Limb Arteries Chart
Implantation
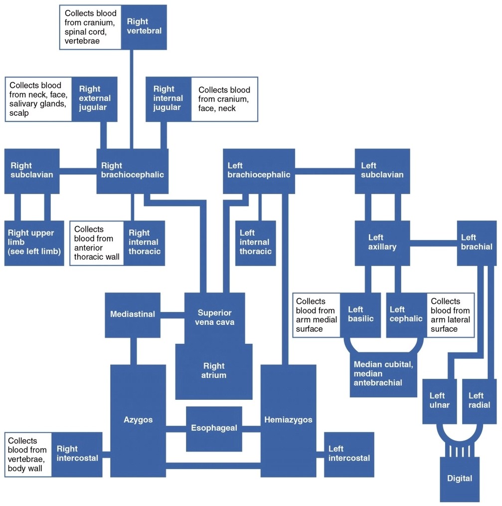
Veins Draining into Superior Vena Cava Chart
Thoracic Abdominal Arteries
Anatomy of the Lymphatic System
Head and Neck Veins
Common Carotid Artery
Size of Uterus Throughout Pregnancy
Digestion of Proteins Physiology
Digestion of Proteins Physiology: Protein digestion begins in the stomach, where the enzyme pepsin breaks down complex proteins into smaller peptides. This process continues in the small intestine, where pancreatic enzymes like trypsin and chymotrypsin further degrade peptides into amino View Diagram Digestion of Proteins Physiology
NEW-6-4-13