Skip to content

Human Anatomy Diagrams

Menu

Primary menu

  • Top
  • Anatomy
  • Muscles
  • Systems
  • Body Parts
  • Organs
  • Cells
  • Bones
  • Teeth
  • Cancer
  • Health

Tag Archives: lower limb arteries diagram

Lower Limb Arteries Chart

Posted on August 7, 2025 by anatomy
Lower Limb Arteries Chart

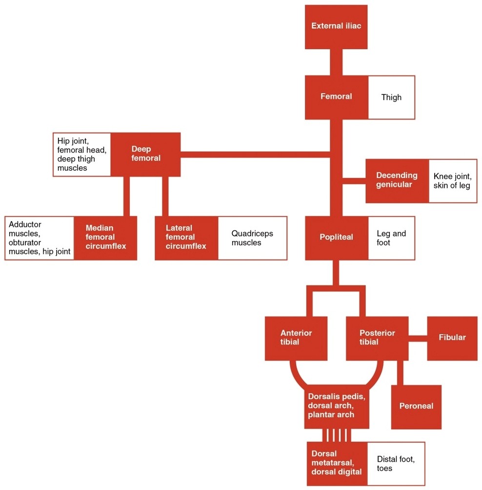
Lower Limb Arteries Chart: The lower limb arterial system includes the femoral, popliteal, anterior tibial, posterior tibial, and dorsalis pedis arteries, supplying oxygenated blood to the leg and foot.

Posted in Anatomy | Tagged arterial circulation, blood supply to legs, leg arteries, lower limb arteries diagram, vascular anatomy

Lower Limb Arteries Anterior Posterior

Posted on July 12, 2025 by anatomy
Lower Limb Arteries Anterior Posterior

Lower Limb Arteries Anterior Posterior: The anterior and posterior tibial arteries, along with the femoral and popliteal arteries, supply oxygenated blood to the muscles and skin of the leg and foot.

Posted in Anatomy | Tagged arterial circulation, blood supply to legs, femoral artery, lower limb arteries diagram, vascular anatomy

Primary Sidebar Widget Area

Top Diagrams

  • Human Body Organ Locations Human Body Organ Locations

  • Spinal Vertebrae Chart Spinal Vertebrae Chart

  • Map Of Body Muscles Map Of Body Muscles

  • Human Organs Back View Human Organs Back View

  • Female Abdominal Anatomy Female Abdominal Anatomy

  • Male Body Organs Diagram Male Body Organs Diagram

  • Map Of Human Organs Map Of Human Organs

  • Female Human Anatomy Organs Female Human Anatomy Organs

  • Male Anatomy Pictures Male Anatomy Pictures

  • Female Muscular System Female Muscular System

  • Lower Back Anatomy Pictures Lower Back Anatomy Pictures

  • Picture Of Organs On Left Side Of Body Picture Of Organs On Left Side Of Body

  • Lower Back Hip Anatomy Lower Back Hip Anatomy

  • Groin Muscles Anatomy Groin Muscles Anatomy

  • Muscular System Full Body Diagram Muscular System Full Body Diagram

Latest Posts

  • Ligaments of the Lumbar Spine
  • The Parts of the Fallopian Tubes
  • Levator Costarum Muscles of the Back
  • Septation of the Heart Embryology of the Cardiovascular System
  • Bones of the Ankle Joint Tibia Fibula and Talus
  • Erbs Palsy Waiters Tip Position
  • Anatomical Position of the Spleen
  • Anterior View of the Suprahyoid Muscles of the Neck
  • Components of the Sympathetic Nervous System
  • The Dorsal Layer of Muscles
  • Lingual Nerve Sensory Innervation to the Tongue
  • General Structure of a Vertebrae
  • Prosection of the Cranial Nerves
  • The Cells of the Olfactory Epithelium Basal Olfactory receptor and Sustentacular
  • Deep Chest Muscles Serratus Anterior and Pectoralis Minor

Categories

  • Anatomy
  • Body Parts
  • Bones
  • Cancer
  • Cells
  • Health
  • Muscles
  • Organs
  • System
  • Teeth
  • Top

Top Tags

  • muscles (205)
  • muscle (171)
  • human (156)
  • human muscles (138)
  • muscles diagram (138)
  • muscles anatomy (138)
  • human muscle diagram (136)
  • muscular system (136)
  • body (119)
  • system (119)
  • body organs (119)
  • blood (82)
  • parts of a human body (77)
  • human body parts (77)
  • body parts (77)
  • organs (67)
  • organ (67)
  • pregnancy (66)
  • diabetes (62)
  • organ anatomy (62)
Copyright © 2026 . All Rights Reserved.
Theme: Catch Box by Catch Themes
Scroll Up